鑫申财富

【鑫知识】全面解读PPP 模式:新型城镇化的融资利器

2015-02-04 14:54 来源:本站
13次

1PPP 模式简介

1.1PPP 模式简介

PPPPrivate-Public Partnership)即公共部门与私人企业在基础设施及公共服务领域以某个项目为基础而形成的合作模式。通常模式是由社会资本承担设计、建设、运营、维护基础设施的大部分工作,并通过“使用者付费”及必要的“政府付费”获得合理投资回报;政府部门负责基础设施及公共服务价格和质量监管,以保证公共利益最大化。PPP 模式于20 世纪90 年代从英国兴起,目前已在全球范围内被广泛接受和应用。PPP 模式有广义和狭义之分:


1、广义/狭义PPP 的框架与要素

广义的PPP泛指公共部门和私人部门为提供公共产品和服务而建立的各种合作关系,可分为外包、特许经营和私有化三大类。其可以理解为一系列项目融资模式的总称,包含BOTTOTDBFO 等多种模式。


1、广义PPP 模式的分类

狭义的PPP 是众多项目融资方式中的一种,类似于特许项目经营,但在操作方式上有较大的不同。较为典型的方式是政府与私人部门组成特殊目的机构(SPV),引入社会资本,强调共同设计开发和承担风险,全过程合作进行项目开发和运营。政府和民营资本合作提供基础设施具有很多模式,狭义的PPP BTBOT 等模式的主要区别在于政府和社会资本相对参与程度以及承担风险的大小。


2、狭义的PPP BTBOT 等模式比较


1.2 PPP 模式具体案例:北京地铁4 号线

北京地铁4 号线项目是我国城市轨道交通行业第一个正式批复实施的特许经营项目,也是国内第一个运用PPP 模式的地铁项目。


2、国内PPP 项目第一单:北京地铁4 号线PPP 项目

作为首条采用PPP 方式建设运营的线路,北京地铁4 号线引入了港铁公司的投资和运营管理经验。


项目投资方面:项目总投资153亿元,分为A 部分107 亿元土建投资和B 部分47 亿元的机电、运营管理投资。北京市政府投资107 亿元建设项目A 部分,B 部分46 亿元通过PPP 模式由社会投资组建项目特许经营公司负责投资建设。


北京市政府及其控制的国有企业引入港铁公司,设立特许经营公司:北京基投、首创集团和港铁公司共同出资设立京港地铁,其中港铁股份为49%,首创股份占比为49%,京投占比为2%。作为特许经营公司的京港地铁,投资46 亿元建设项目B 部分(占项目总投资的30%),并作为B 部分项目建成的运营管理主体。


特许经营30 年后无偿移交:项目建成后,京港地铁租赁使用项目A 部分资产,负责该地铁线路的运营管理,并拥有北京地铁四号线30 年的特许经营权。特许经营期结束后,京港地铁将B 部分项目设施完好、无偿地移交给北京市政府,将A 部分项目设施归还给4 号线公司。


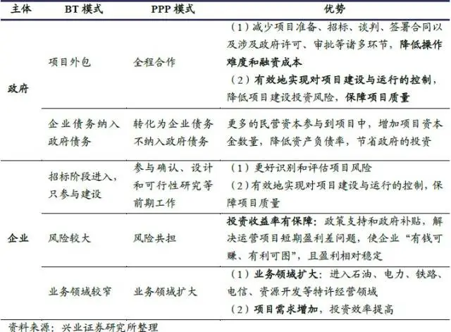
1.3 PPP 模式VS BT 模式

PPP 模式的基本结构是,政府通过政府采购的形式与特殊目标公司签订特许合同(特殊目标公司一般是由中标的建筑公司、服务经营公司或对项目进行投资的第三方组成的股份有限公司),由特殊目标公司负责筹资、建设及经营。政府通常与提供贷款的金融机构达成一个直接协议,这个协议不是对项目进行担保,而是向借贷机构承诺将按与特殊目标公司签订的合同支付有关费用。这个协议使特殊目标公司能比较顺利地获得金融机构的贷款。由于协议内容的不同,PPP 的实施形式也有很多。较为普遍的情况是,私人承包商承担设计建设的风险以及延期风险,但是政府承诺的收益足以弥补工程的竞价成本和运营成本。


而所谓BTBuildTransfer)即建设—移交,是指政府通过特许协议引入国外资金或社会资金进行专属于政府的基础设施建设,在基础设施建设完工后,该项目设施的有关权利按协议由政府赎回。BT 模式是一种“交钥匙工程”,社会投资人投资、建设,建设完成以后“交钥匙”,政府再回购,回购时考虑投资人的合理收益。

与现阶段的BT 模式相比,PPP 模式在合作关系、民营企业进入时间、支付方式、政府参与程度、风险分担、融资渠道和成本等多方面存在差别。


3PPP 模式和BT 模式的区别


2PPP:未来基建融资大势所趋,政策频出助力加速推广

2.1PPP 模式是未来基建融资大势所趋

从融资模式和控制主体的变化来看,政府提供基础设施主要有两条发展路径,分别为功能性和实质性的路径。功能性的路径主要反映项目支付模式的变化:“政府出钱,企业施工→工程总承包(DB/EPC)→预融资(BT)→PPP 模式(狭义)”,实质性的路径主要反映的是项目控制主体的变化(企业化):“政府控制→央企国企负责→私企参与→政府和私人企业联合参与”,目前我国已经发展到第二和第三步了,私企可以参与,同时国企按照法人企业经营项目,但仍具有一定的垄断性。


5PPP 模式的趋势和企业化发展路径


当前我国基建融资以债务、BT 模式为主导

不同的国家在不同的经济发展阶段是有不同的基建融资主要模式,我国央企、国企等大企业业务模式已经实现了工程总承包(DB/EPC),现阶段主要采用的是BT模式。在政府主导基建投资的大环境下,为获取更多城建资金,地方政府多采取银行贷款、BT、债券融资等手段,城投贷款模式、BT 模式成为了基建融资的主导。现阶段,BT 模式是仅次于政府平台贷款的第二大融资模式,大于地方政府债券融资。其实质是地方政府在面对基建投资增加的压力下,通过社会资本的短期、有限参与(承包企业的垫资),缓冲财政资金压力,完成基础设施的建设和回购。


PPP 模式是未来基建融资大势所趋

从国际经验和长远发展来看,随着经济发展、法律法规的不断健全,权责分配、收入产出、监督监管、风险控制等方面不断完善,基建项目支付模式和管理主体将发生变化,BT 项目将会逐渐过渡到更长期的PPP 模式,即基建项目的建设将从政府出资,企业施工模式转变为企业出资,企业施工,政府回购的PPP 模式。对于我国来说,在银行贷款、BT 等多种融资手段受到严格限制,同时政府转变职能、全面深化改革的时代背景下,吸引社会资本,进行融资手段创新和转型是必由之路。PPP 模式在多方面契合了这一转变的要求,是未来国内基建融资大势所趋。


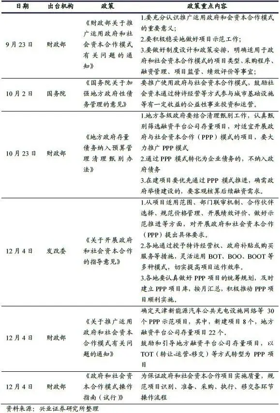
2.2 政策频出力推PPP 模式

政府力推拉开了PPP 模式大幕。近期,国家发改委与财政部相继发布了指导意见与操作指南,分别从政策层面和实际操作上对PPP 推广予以指导。多部委连续发布相关政策强调政府和社会资本合作模式的重要意义,有望加快PPP 模式的推广之路。政府力推的信心和执行力,将在基础设施领域掀起PPP 模式的热潮。


4、近期推出的关于政府和社会资本合作政策


2.3 PPP 模式推广带来融资机制变革

创新城镇化基建融资

根据财政部的测算,目前中国城镇化率为53.6%,预计2020 年将达到60%,由此带来的投资需求或将达42 万亿元;而在土地财政难以为继,融资平台融资职能将被剥离的趋势下,城镇化建设的需求将形成巨大资金缺口。而随着《预算法》的修订以及《关于加强地方政府性债务管理的意见》的出台,在预算管理和债务约束的情况下,积极引入PPP 模式,鼓励和吸引社会资本以合资、独资、特许经营、承包等方式参与基建投资,将在引入资金的同时,有望形成更有效率、可持续的资金管理机制。


处理地方存量债务风险

近几年由于地方政府财政的支出压力较大,大量的地方政府投资依赖于政府融资平台的举债完成,地方债压力增加明显。审计署的数据显示,截至2013 6 月底,地方政府负有直接偿还责任的债务为10.88 万亿元,负有担保责任的债务2.66 万亿元,可能承担一定救助责任的债务4.34万亿元。今年以来存量债务风险的化解一直是本届政府的工作重点。近期频出的政策表明了政府引入PPP 模式处理地方存量债务的意图更加明显。10 月底,财政部发布的《地方政府存量债务纳入预算管理清理甄别办法》中要地方各级政府甄别筛选融资平台公司存量项目,对适宜开展政府与社会资本合作(PPP)模式的项目,要大力推广PPP 模式,减轻政府公共财政举债压力。未来PPP 模式有望成为地方政府债务清理的重要转型方向。


8、地方政府债务余额期限结构

为中国企业走出去铺路

与国内的投融资模式类似,传统的“走出去”融资模式也面临着转型的问题。其中,在“融资难”方面,在传统模式下,外方借款人一般是项目发起人,国内银行会要求外国政府提供主权担保,但现在这方面的障碍越来越大。在破解中国企业走出去融资难的问题上,PPP 模式有望发挥重要作用。在中国高铁等企业走向海外的过程中,政府和企业共同成立SPV(特殊目的机构),将东道国政府和企业捆绑为“利益共同体”,一起负责项目管理。通过签订双方长期合同,东道国政府帮助企业化解政治、法律等风险,确保互利共赢,大幅减少政策变更风险。


2.4 政策出台解决问题和障碍,打开PPP 模式发展空间

我国PPP 模式发展相对缓慢

我国广义PPP 模式最早可追溯到1984 年,以深圳沙角B 电厂的BOT 项目模式开始引入到基建领域。此后PPP 模式在我国的发展主要经历了五个阶段。狭义PPP模式开始于2004 年的北京地铁四号线项目,此后得到不断推广,但“四万亿”刺激政策推出使债务融资成为地方政府基建融资的优先选择,PPP 模式需求受到冲击。到近几年地方债务风险逐渐暴露,PPP 模式开始受到地方政府重视,应用领域也开始逐渐扩大。


5、我国PPP 模式发展阶段

总结来看,我国PPP 模式没有得到迅速发展的主要原因表现在公私合作方式不明确、配套制度的缺失(政策、法律法规、行业标准、示范案例等)以及政府融资模式的变化等方面。


6、我国PPP 模式发展缓慢的原因


政策出台指导和解决问题,打开PPP 模式发展空间

财政部、发改委连续发出“PPP合同指南”、“PPP 操作指南”、“PPP 示范案例”等文件和政策,从实际操作方面明确了PPP 模式的基本操作流程、规范和法律地位、利益保障等问题,PPP 项目有望大面积铺开。未来在政府的有力推动下,更多的政策指导和支持以及相关法律法规等行业标准将会出台和形成,企业与政府机构合作开发更多的项目的意愿将得到加强,将会有大量PPP 项目出现,PPP 模式进入快速增长阶段。


9、政策出台解决PPP 模式发展存在的问题和障碍

2013 年中国PPP 项目的累计总投资为1278 亿美元,而同为发展中国的巴西累计投资额达到了4382 亿美元,我国和同类型新兴市场相比仍有较大的差距。另外,考虑到地方政府巨大的融资需求以及PPP 模式对于地方融资平台的替代效应,其未来发展空间巨大。


10、中国和主要新兴市场PPP项目累计投资额(亿美元)

今年8 月份以来,重庆、江苏、安徽、福建、青海等地先后发布了首批PPP 试点项目计划,各省计划投资额都在千亿左右级别。据不完全统计,国家层面和地方政府今年以来推出的PPP 项目已达近8000 亿元。目前首批PPP 项目开始进入项目准备及采购等实施阶段,随着明年地方政府基建项目计划的制定,PPP 项目将大量涌现。


7、部分地区PPP 项目推广和进展


3PPP 模式的尝鲜者,建筑企业纷纷试水PPP 项目

随着政策推广力度的加大以及具体PPP 项目操作规范的不断完善,国内建筑工程上市公司纷纷试水PPP 模式,包括基建领域的中国建筑、中国铁建、中国交建、中国中铁、龙元建设,园林工程领域的普邦园林、东方园林、铁汉生态,水利方面的围海股份,均开始尝试PPP 模式。


8、建筑行业上市公司参与PPP项目

普邦园林

公司是园林行业内首个推出PPP模式的公司。公司在2014 5 月中标的淮安白马湖森林公园项目中首先引入PPP 模式,项目投资概算约10 亿元,占公司2013年年度营业收入的41.8%。该项目中,淮安市白马湖规划建设管理办公室出资整体投资的15%,普邦园林成立的合作公司将出资85%。项目结束后股权将直接被回购,投资建成的公园最终将归白马湖规划建设管理办公室所有,白马湖规划建设管理办公室向普邦园林支付收购款,白马湖森林公园景区的收入将作为支付收购款的来源之一。


11、普邦园林淮安白马湖PPP项目介绍

普邦园林作为施工方,按施工进度获得建安工程进度款。工程分期验收,每一期交付后,业主分三期向合作公司支付工程收购款,包括“合作公司支付的建安费用+投资回报+建设期利息+回购期利息”。


9、收购款的支付时间和内容

公司引入PPP 模式将有助于减轻自身垫资压力,同时减少项目风险。


杠杆提升:通过引入政府(业主)和第三方机构直接参与项目投资,将有助于减轻公司自身垫资压力。此次项目建安费用由业主出资15%,普邦园林及第三方投资组成的合作公司出资85%


收购回款多重保障:淮安市白马湖规划建设管理办公室(业主)以公园景区收入作为支付收购款来源之一,且以600 亩合法建设用地使用权向普邦园林提供担保,在获取建设用地前由淮安市水利资产经营有限公司(淮安市政府直属企业)为项目分期工程收购款支付提供连带责任保证。

在政府放开社会资本投资市政园林的趋势下,园林类公益项目有望成为PPP 模式发展的重点领域,公司有望首先受益,未来在市政园林领域的扩张有望加快。


东方园林

公司作为传统景观园林行业的龙头,正积极进行业务转型,主动“二次创业”进入生态环保领域。同时,公司也积极利用PPP 模式不断开拓市场空间。公司于近期获得首个PPP 项目,拟于宜兴环保科技工业园管委会共同投资开发“宜兴环保科技工业园环科新城”项目,项目总投资额约为20-50 亿元,建设工期约5 年。


此次项目将采用PPP 模式之中的BLT 模式(建设-租赁-移交),即东方园林及东方园林引入的第三方公司与中国宜兴环保科技工业园管委会下属国有投资公司共同出资成立合资公司(东方园林相对控股);合资公司按单项工程分批建设、分批租赁给甲方使用,租赁期内资产由合资公司持有,宜兴环保科技工业园管委会负责进行管理、运营并支付租赁费。租赁期满,项目将移交给工业园管委会。BLT模式(建设-租赁-移交)下,引入政府和第三方投资,将有效改善公司现金流状况;同时分批建设、分批租赁下项目稳定的运营收费,也将进一步保障公司资金回收安全。


12、东方园林宜兴PPP 项目介绍

未来有望推出更多PPP 项目:公司此前出资9800万元,采用PPP 模式与吉林城建共同投资成立“吉林东园投资”,开展城市基础设施工程、园林绿化工程等业务。吉林城建是吉林市政府直属的从事城建设经营的国有法人实体,双方合作成立投资公司,未来有望在松花江流域水生态综合治理及城市基础设施领域形成全方位合作。该模式合作经验,也有望复制到其他地区,助力公司加快市场开拓。


铁汉生态

2014 12 月,公司拟与长沙县瑞农现代农业投资开发有限公司合作开发“湖南(长沙)现代农业成果展示区”项目,是公司PPP 模式的首次尝试。该项目规划总面积2797 亩,总投资10 亿元,其中一期5 亿元。项目拟采用公私合作PPP模式,由合作双共同出资设立项目公司,其中长沙瑞农投资持有项目公司股份不低于30%,铁汉生态(或与第三方投资机构)持有项目公司的股份不高于70%。项目合作期限不超过30 年。


13、铁汉生态长沙PPP 项目介绍

该项目是长沙县于2014 12 月推出的21 PPP 示范项目之一,定位为“湖南特色-现代农业综合体”,将会建设农耕文化会馆、设施农业栽培展示园、国际农科产品展示交易中心、立体农场推广与会务中心等。随着施工建设的完成,部分会馆和交易中心可阶段性投入使用,有望带来资金的回流。而双方合作成立的项目公司,有望通过对区域内经营性设施的经营、商铺物业的租售、园区物业管理以及区域土地开发等方式获得投资收益。


龙元建设

公司是长三角建筑市场最大的上市民营施工企业,近期动作频频,积极试水PPP模式。

定增16 亿元,看好PPP 业务发展:公司于2014 12 月非公开发行3.65亿股募资16 亿元,除5 亿元用于偿还公司借款外,其余资金全部用于补充主业拓展和PPP 项目的资金需求。此次定增,实际控制人赖振元家族合计认购3亿股,增发完成后赖振元家族合计持股比例由44.23%提高至51 %,实际控制人认购显示了公司对于未来开拓主业和PPP 项目业务的强烈信心。

成立产业资金,开拓PPP 业务市场:公司于2014 12 月投资成立了全资子公司龙元明城投资管理(注册资本3 亿元),负责包括PPP 项目在内的基础设施投资项目。该投资管理公司将通过设立产业投资基金的方式募集社会资本用于投资PPP 项目,管理产业资金规模目标为100 亿元。公司通过在产业基金中担任发起人或管理人,对接各种社会资本筹集资金,利用杠杠效应撬动大量项目投资。未来随着投资管理公司管理资金规模的不断增加,公司PPP项目的承接力度有望加大。

公司看好PPP 业务发展前景,未来随着募集资金到位和产业投资运作,公司PPP项目的承接和落地有望加快。


围海股份

近年来公司在已有传统的EPCBT 等模式基础上,积极在水利、城市基建、土地整理开发等领域内尝试和推行PPP 模式,公司积极参与的浙江省“五水共治”及土地一级开发项目也开始取得效果。目前,公司已与浙江省台州市、浙江省象保合作区、山东省威海市南海新区等地政府签订了PPP 项目合作框架协议,重点领域包括流域治理、生态治理和基础设施建设。2014 12 19 日,公司公告中标“天台县苍山产业集聚区一期开发PPP 项目(一标)”,中标金额约4.7 亿元,占公司2013 年营业收入的25.7%。该项目是公司首个业主PPP 项目,项目的中标落地使公司前期尝试得到验证,后续参与PPP 项目值得期待。


4PPP 模式展望:影响积极,关注建筑公司投资机会

4.1PPP 模式推广:影响积极,多方共赢

PPP 模式相比以往的BTBOT,更强调公私部门全过程合作,利益共享,风险共担。通过引入市场竞争和激励约束机制,发挥双方优势,提高公共产品或服务的质量和供给效率,达到多方共赢的效果。PPP 模式的推广,将对政府和私人企业参与基础设施建设产生较大的影响,未来有望成为公共基础设施建设领域里主流的商业模式。


从政府层面来看:

创新融资途径,缓解资金压力:PPP 模式鼓励更多的社会资本进入基建项目中,为政府基础设施建设提供新的融资途径,可以有效解决部分资金问题,减轻地方还债压力;

控制项目建设和运营,保证项目质量:政府部门与民营企业以特许权协议进行全程合作,双方共同对项目运行的整个周期负责,可以将民营企业的管理方法与技术引入项目中来,有效地实现对项目建设与运行的控制,降低投资风险,保证项目建设和服务质量。


从企业层面来看:

风险共担,收益率有保障:PPP模式建立的风险共担机制,在项目建成运营后,政府可以给予私人投资者相应的政策扶持作为补偿,如税收优惠、贷款担保、给予民营企业沿线土地优先开发权等,一定程度上保证民营资本“有利可图”且盈利相对稳定,企业进入的积极性将会提高。

项目需求增加,业务领域将有所扩大:PPP 模式作为新的融资手段在加大推广后有望在较大程度上缓解地方债务对基建投资需求的约束,项目需求将增加;同时PPP 模式通过特许经营权的授予,其所应用的业务领域,可从传统的基建、城市公共事业及公共交通领域逐步扩展到电力、医院医疗、文化、旅游等基础设施领域,企业的业务发展有望大幅扩大。


10PPP 模式的优势(政府和企业层面)


对建筑公司的影响:

作为资金驱动型的建筑公司,将首先受益于PPP 模式的推广。PPP 模式下,通过引入社会资本参与项目建设和运营,作为承包方的建筑公司其自身垫资和融资的压力降得到缓解,资产负债表和现金流量表有望改善;作为项目参与方的建筑公司,全过程参与项目建设和运营,政府补贴和公共项目运营提供的稳定现金流,将使企业收益获得更多保障,企业盈利能力的稳定性和可持续性也有望加强。


11PPP 模式推广对建筑公司的影响


4.2 关注国内PPP 项目推广重点领域

PPP 适用领域的国际经验

发达国家:PPP 从基建领域向公共服务领域延伸。在PPP 市场较为成熟的欧盟国家, PPP 适用领域涉及一般公共服务、公共秩序、交通运输、燃料和能源、环境、卫生、娱乐和文化、教育等。作为全球PPP 项目规模最大、涉及领域最广的国家,英国PPP 模式的推广路径呈现出从基建领域向公共服务领域延伸的特点。从上世纪90 年代开始,英国在具有收益性质的基础设施建设等领域应用PPP 模式,包括公路、铁路、机场、港口等,此后逐步推广到包括卫生(医院)、公共安全(监狱)、教育(学校)等公共服务领域。1987 -2009 年,英国一共批准PPP 项目730 个,运营金额达540 亿英镑,主要集中在交通、医疗和教育领域,从项目投资分布上看,交通占36%、医疗占19%、教育占14%、保障房占10%。发展中国家:PPP 仍集中在基建领域。从发展中国家PPP 项目的应用领域来看,仍主要集中在基础设施领域,包括收费公路、轻轨系统、地铁、铁路、桥梁、隧道、机场设施、电厂、电信设施、学校建筑、污水处理和垃圾处理等方面。其中,电信、电力能源、交通运输及水务领域是投资金额分布主要的领域。


市场化经营项目或为未来国内PPP 推广重点

根据财政部的发文,采用PPP的项目,应具有价格调整机制相对灵活、市场化程度相对较高、投资规模相对较大、需求长期稳定等特点。我们认为,结合我国政府当前的政策思路来看,PPP 项目推广首先或主要以轨道交通、污水垃圾处理、供水供电等投资需求大、定价机制相对透明、有稳定现金流、适合市场化经营的项目为主。


12、项目盈利角度PPP 适用项目分类

国务院近期发布的《关于创新重点领域投融资机制鼓励社会投资的指导意见》中重点提到了生态环保、农业水利、市政设施、交通、能源设施、信息和民用空间设施、社会事业等七个重点领域。财政部发布的30 个政府和社会资本合作模式(PPP)示范项目则重点推介了供水、供暖、污水处理、垃圾处理、环境综合整治、交通、新能源汽车、地下综合管廊、教育、医疗、体育等多个领域。从项目所在的行业来看,主要集中在污水处理、轨道交通、供水、供暖等以“使用者付费”为特征的经营性项目。这类项目收益相对较高且较为稳定,有利于吸引社会资本参与。


13PPP 模式重点推广领域


14、财政部示点30 PPP 项目领域分布



【2月总包产品】

【方正东亚-无锡北塘】1大1小,账号已出,本周打款9.1-9.7%
18+6个月苏南政信+季度付息+北塘区应收账款+财政安排+人大决议;

【民生信托-淮安盐化】1大1小+唯一股权信托;2年期江苏政信9-9.8%超高股权信托收益!财政资金支付股权回购+超低负债国有独资项目公司+AA级发债主体担保;

【中泰-鼎裕4号体育中心项目】2大1小+稀缺1年期地级市项目;12/18个月9.0%-9.8%+AA国资企业担保+财政承诺回购+银行监管资金;

【中江信托-无锡国家电影产业园】只收超大额+武媚娘实景拍摄地。费用协议

【西部信托-南通五州国际】9.6-10.1% 上市公司担保+现房商铺抵押+提前半年资金归集+12+6个月

【同信-无锡滨湖安置房】无锡唯一政信资管;6个月苏南政信+土地抵押+700亿GDP146亿财政收入+财政安排函+双重国企担保;

【财通-盐城斗龙港】超高收益+超高费用;12+12个月江苏政信9.8%-10.5%+百强县财政+超低负债率8.8%+发债AA+国企担保+人大支持函+政府财政安排函+4重还款保障;

【方正富邦-射阳交投4号】1年期含土地抵押;12个月9.5%-9.8%江苏政信+土地质押+人大决议+财政安排函;

咨询热线:400-029-0988



官方微信
400-029-0988
版权所有:鑫申财富集团 © Copyright 2006 - 2018   苏ICP备13045817号-1 增值电信业务经营许可证编号:苏B2-20140049
总部地址:江苏省苏州市工业园区苏惠路88号环球188天悦会·天幕36层 电话: 400-029-0988    微信公众平台:鑫申财富    
  • logo
  • 400-029-0988